12月定例会議の一般質問
令和7年定例会・12月定例会議の一般質問が、明日3日から始まります。3・4・5・8日の4日間にわたり開催されます。
一般質問は、議員が市の施策の状況や方針について、報告や説明を求めたり、質問を行う場です。ぜひ、つくば市議会の各議員による一般質問にご注目ください。
青木しんやの一般質問は、3日の5番目に登壇予定です。
一般質問の様子は、つくば市議会ホームページ内の「議場ライブ中継」からご覧いただけます。
https://tsukuba.gijiroku.com/g07_broadcasting.asp
今回、青木しんやは
1.コミュニティ・スクールについて
2.農業の獣被害について
以上2点について質問いたします。詳しい通告内容は、下記に記載しておりますので、ぜひご覧ください。
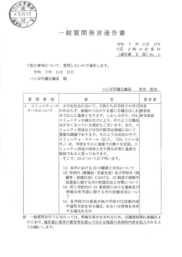
1 コミュニティ・スクールについて
少子化社会において、子供たちが学校での学びだけでなく、地域とのつながりを感じられる機会は、これまで以上に重要となっています。しかしながら、PTA や地域コミュニティの減少により、そのような機会が失われつつある現状もあります。特に、TX 駅周辺地域ではコミュニティ形成が重要な課題となっています。
このような状況の中で、コミュニティ・スクール(以下「CS」といいます。)は、学校を中心として地域との多様な交流を生み、コミュニティ形成の母体ともなり得る大変重要な取組であると考えております。
そこで、CS について以下伺います。
(1)本市における CS の概要と目的について
(2)学校内(教職員・児童生徒)および学校外(保護者・地域住民)における CS 制度の理解度・浸透度について、市の把握状況とその対策について
(3)同一校内における CS 委員間の連絡・情報共有手段に関する市の把握状況について
(4)各学校の CS 委員が、他校の CS 活動内容や運営方法を知る機会、または情報共有の場の有無について
⸻
2 農業の獣被害について
農業に従事されている市民の皆様からは、獣被害に関するお声が多く寄せられています。特にハクビシンのように、農家のみでは十分な対策が難しいケースも多く、対応に苦慮されている方が少なくありません。
また、野生生物が農地に出没する背景には、森林など本来の生息環境の変化によって食糧が確保しづらくなっていることも挙げられます。こうした生態環境の変化を踏まえ、野生生物と共生できる環境整備を進め、中長期的に自然環境の改善と獣害防止、人間活動との調和を図ることも重要な方向性であります。
そこで、獣被害について以下伺います。
(1)本市における直近3年間の各害獣の捕獲頭数の推移及び捕獲場所について
(2)本市で実施している獣被害対策の現状について

